劳动让生活更美好|伟德可信任网站各年级“五一”劳动清单出炉啦!
发布时间:2020/5/1 14:36:55 作者:刘梦圆 浏览量:3827次
劳动让生活更美好|伟德可信任网站各年级“五一”劳动清单出炉啦!

导 读
2020年3月20日,中共中央 国务院颁布《关于全面加强新时代大中小学劳动教育的意见》,提出全面贯彻党的教育方针,落实全国教育大会精神,坚持立德树人,坚持培育和践行社会主义核心价值观,把劳动教育纳入人才培养全过程,贯通大中小学各学段,贯穿家庭、学校、社会各方面,与德育、智育、体育、美育相融合,紧密结合经济社会发展变化和学生生活实际,积极探索具有中国特色的劳动教育模式,创新体制机制,注重教育实效,实现知行合一,促进学生形成正确的世界观、人生观、价值观。
3月30日,教育部长陈宝生在《人民日报》撰文《全面贯彻党的教育方针 大力加强新时代劳动教育》提出,劳动可以树德、可以增智、可以强体、可以育美,具有综合育人价值。强调加强劳动教育对传承和弘扬中华民族优良传统,培养担当民族复兴大任的时代新人,具有重大意义。

“五一”国际劳动节,是世界上80多个国家的全国性节日,它是全世界劳动人民共同拥有的节日。习近平总书记也指出,中华民族是勤于劳动、善于创造的民族。正是因为劳动创造,我们拥有了历史的辉煌;也正是因为劳动创造,我们拥有了今天的成就。
为继承并弘扬劳动美德,伟德可信任网站贴心地为各个年级的“小月芽”们准备了一份劳动清单,快来接招吧!看一看勤劳的你已经get了哪些劳动小技能呢?
01
一年级的“小月芽”快看这里!

“人有两个宝,双手和大脑,双手会做工,大脑会思考。”别看一年级的同学们个子不高,一双手也小小的,但是他们已经懂得自己的事情自己做啦!在校他们学会整理生活用品和学习用具,在家里他们也同样学会了很多劳动技能!整理自己的小书包,给美丽的花草浇水,清洗自己的小衣物......瞧!他们“人小志高”,样样在行!

我是来自一(1)班的杨妙涵,在这个漫长的假期里我学习了洗袜子。原本以为洗袜子是一件很简单的事情,但我向妈妈请教后才知道脏袜子要经过浸水、擦肥皂、搓洗、再次冲洗、拧干和晾晒后才能够变得干干净净。我惊讶极了,原来要想洗好一双小小的袜子,竟要经过这么多的程序!我想自己只是洗了一双小袜子,而妈妈在平日里要做那么多的家务,真的是很辛苦啊!以后我要多多学习家务劳动,争取为妈妈多分担一些。

一(1)班 谢卓薇
整理书包

一(1)班 李茗哲
给爸爸递拖鞋

一(3)班 方语彤
给家中的花草浇水
“小月芽”的劳动感悟
整理书包,看起来很简单,其实需要我们自己主动思考很多问题。如:“这件东西放在哪合适?”、“老师说,明天要带什么?”、“还需要放东西吗?”等等。一次次重复这样一个过程可以培养我们独立思考问题的习惯和能力。

“小月芽”的劳动感悟
在家里养点花卉不仅增添生活情趣 使生命更富生机,还稗益身心健康,陶冶高尚情操,激发对生活的热爱情感。

一(7)班 李承泽
捡拾遗落地面的物品

一(9)班 刘彦萱
会正确洗手
“小月芽”的劳动感悟
洗手事小学问大,七步洗手法:内、外、夹、弓、大、立、腕。你记住了吗?

一(9)班 周宇涵
正在拼装狗窝
劳动是一切知识的源泉,通过劳动我们不仅能习得技能,还能收获快乐。瞧,一年级(9)班的江宥希同学在假期生活中积极主动地为妈妈和奶奶分担家务,做了许多力所能及的事情。虽然劳动是辛苦的,但是她感到自己在劳动中收获了成长和满足,并为此感到快乐。让我们一起向江宥希同学学习吧!相信你会做得更棒!
02
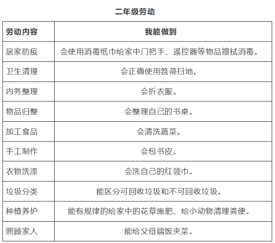
二年级的“小月芽”快看这里!

劳动永远是人类生活的基础,是创造人类生活和文化幸福的基础。“小月芽”们到了二年级,相信他们已经能够明确劳动的责任,懂得平凡劳动需从一点一滴做起,懂得要去尊重普通劳动者和爱护劳动成果啦!瞧!扫地拖地、清洗红领巾、帮父母洗菜......他们多勤劳,做得多认真呀!为他们打Call!

我是来自二(4)班的龚子轩,由于新冠病毒的影响,这个假期里我们格外注重卫生清洁。我发现平日里我们回家第一个接触的物体就是门把手,但它们可能携带的病菌却又很容易被我们忽略,于是我主动承担起清洁家中门把手的任务。在爸爸妈妈的提醒下我带上一次性手套做好自我防护,用75%的酒精对门把手进行擦拭消毒,每一个凹槽、边角都不放过。虽然我还是一名小学生,不能对抗疫工作做出很大的贡献,但我觉得我们能用一点一滴的劳动做好居家防疫也是为整个抗疫贡献了小小的力量!


知识是从劳动中得来的,任何成就都是刻苦劳动的结晶。二(8)班的张依依同学,疫情期间学会了帮妈妈清洗蔬菜和淘米。她用淘米水清洗蔬菜,不仅可以将蔬菜清洗得更加干净,还能够节约用水。瞧她认真的模样,真是一名“家务小达人”。
03
三年级的“小月芽”快看这里!

三年级的“小月芽”们Get的劳动技能就更多啦!平时在校,他们能够在中队里明确自己的服务小岗位,积极参加集体劳动实践,在家期间,他们也能够积极主动地承担家务劳动,为父母分忧,同时他们还能够体会劳动中收获的喜悦和乐趣!瞧,他们认真劳动的模样多美丽!

三(2)中队 张景淳
整理自己的书柜,学会分类摆放
我是来自三(2)班的张景淳同学,平日里是一个十分爱读书的男孩,所以我的家里有许多书籍。为了不让这些心爱的宝贝丢失损坏,也为了不让家中感到杂乱,我喜欢定期地对书柜书桌进行整理,分门别类地放置好自己的书籍。这样一来,不仅能够使书柜保持整齐,而且我能够快速地寻找到自己要读的书籍。我觉得劳动真是一件方便他人也方便自己的事情,就像“赠人玫瑰,手有余香”一般使我感到快乐。

“小月芽”的劳动感悟
不带狗出去遛弯,它们会躁动不安;不给它做好消毒,它会生病……照顾小动物时间长了,我养成了做事周密思考和负责任的好习惯。

来自三(2)班的李文瀚同学,假期里学会了用电饭煲煮饭。虽然第一次做很难控制好米和水的比例,但好在有妈妈的指导,这次米饭总算没有做失败,他相信熟能生巧,希望多做几次后能够自己掌控好水米比例。通过自己劳动收获的果实总是最甜美的,所以在尝到自己做的米饭时他觉得分外香甜!
“小月芽”的劳动感悟
淘米水,是一种洗过米后的水。这种水呈酸性,PH值在5.5-6。因为洗掉了米表皮的营养,所以可以用来浇灌植物,会有不错的效果;而且淘米水的水分子可以很好的分离油垢、清理碗筷、去除案板异味、洗掉菜刀上的铁锈等。人们在做饭时往往会把淘米水倒掉,认为它没什么用途,其实,在日常生活中,淘米水不但是可以扮演"多重角色"的天然去污剂,而且还具有很好的药用价值。
04
四年级的“小月芽”快看这里!

四年级的“小月芽”们已经是熟练的“劳动小能手”了。他们为父母端茶倒水,已然十分熟练,甚至还学会了使用洗衣机,烹饪简单的食物等等。瞧!他们已经是一副小大人的模样啦!为他们点赞!

我是来自四(1)班的赵永晋,平时衣服都是妈妈洗的,这个假期里我也想试一试。我拿起脏衣篮里的衣服一件件放进洗衣机,在指定的盒子里倒入洗衣液,在妈妈的指导下选定好程序,激动地按下启动按钮。洗衣机里立马响起了哗哗哗的水流声,伴随着洗衣液一起融进衣服里,变成一堆丰富的白色泡沫......过了好久好久,终于听到滴滴滴的提示音了,我赶忙打开盖子拿起衣服,哇!污渍都不见了,还有淡淡的洗衣液的清香。原来洗衣服这么简单,以后我要自己动手操作!我想,洗衣机的诞生也凝聚着劳动人民的智慧,勤劳的人真了不起!
“小月芽”的劳动感悟
衣服不仅不好洗,而且洗衣服的水冷冰冰的,不过幸好有着洗衣机这个发明省去了人们很多的麻烦。但是有没有发现,洗衣机洗出来的衣服越来越不干净?我的经验是:先将被洗衣物用洗衣粉水浸泡半天,再放入洗衣机,再按要求放入洗衣粉,按程序洗涤,效果还是不错的。你可以试一试。

“小月芽”的劳动感悟
帮爸爸妈妈泡一杯茶、捶一次背、递上一双拖鞋……都是一些看上去不起眼的小事,但正是这些我们力所能及的小事却饱含了我们对爸爸妈妈深深地爱!
幸福的生活需要勤劳的双手去创造。我们要从小树立起劳动最光荣、劳动最崇高、劳动最伟大、劳动最美丽的观念。相信接收了这份劳动清单的月华少年们能够进一步地焕发劳动热情,进一步释放创造潜能,拥有更加美好的未来!
方案策划:夏正
撰稿:陈婷
编辑:陆文婷
苏公网安备32011502010427号