让班级充满生长力|伟德可信任网站三(4)班、三(6)班和三(11)班荣获“江宁区特色班集体”称号
发布时间:2021/1/4 8:08:11 作者:刘梦圆 浏览量:1994次
伟德可信任网站
三(4)班、三(6)班和三(11)班
荣获“江宁区特色班集体”称号
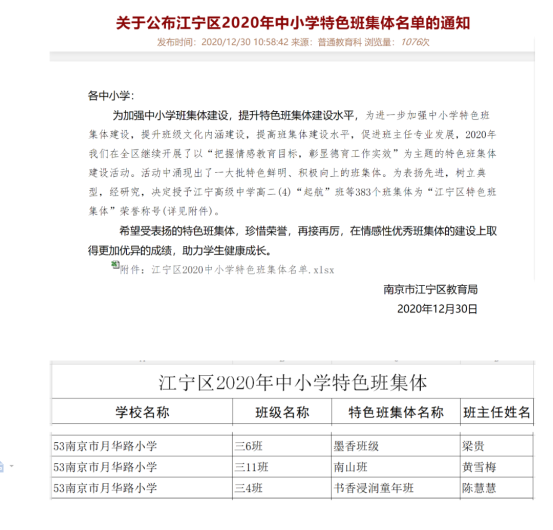
为践行社会主义核心价值观,进一步推动德育工作要求,提高班集体建设水平,促进班主任专业发展,江宁区教育局开展了2020年“南京市中小学特色班集体”的评选活动。伟德可信任网站在开展优秀班集体建设中,积极组织班主任培训、班主任优秀带班方案研讨、名班主任进校园等活动,各班级从班级管理理念、班风班训、班级公约及班级特色着手,积极推进各班级的特色文化建设。在此次推进过程中,涌现出一批特色鲜明、积极团结的班集体。经教育局评审,伟德可信任网站三(4)班“书香浸润童年班”、三(6)班“墨香班级”和三(11)班“南山班”荣获“江宁区特色班集体”称号。

此次特色班级集体评比内容涵盖创建背景、名称的由来及意义、班级管理、班风和学风建设,德育活动开展情况、班级文化布置等方方面面,既有软文化又有硬设施。
“书香浸润童年”特色班集体
三(4)班又叫“智慧4班”。读书使人灵秀聪慧,读书令人识趣明礼。欧阳修说过:“立身以立学为先,立学以读书为本。”读书对于学生成长的作用是不言而喻的。为了使班级学生对读书有浓厚的兴趣,爱读书,乐读书,会读书。在老师的带领和陪伴下,班级积极开展“阅读常行 ,书香常在”读书活动。通过构建多元化的读书网络,建立 “我们的图书角”,实现资源共享;通过课内多角度的有意识的阅读指导训练,提升学生的阅读能力;通过每日一读,每日一摘抄,每周进行读书心得交流;通过师生互动,生生互动,引导、鼓励学生发表独到见解,促进师生共读,从而达到教学相长的目的;通过与大师对话,拓宽班级整体眼界。一系列的阅读活动,让班集体让书香浸润下茁壮成长。
1
氛围孕育书香


读书是需要氛围的,营造读书氛围对于激发学生读书兴趣起着很大的作用。班级墙报上的读书名言是不说话的老师,图书角里的藏书是知识的宝库,个性化定制的绿植是阅读之余缓解视觉疲劳的一剂良药。教室里到处洋溢着书香的味道,在这样的教室里阅读、学习、生活,学生耳濡目染,怎会不儒雅?
2
班级活动培养阅读习惯
“月亮湾”图书馆是三4班孩子们的最爱。结合每一期的阅读主题,自主挑选心仪的读本,静心徜徉书海,好不惬意!每日晨读进行读书漂流、读书心得分享,让孩子们感受到了阅读的乐趣。1+1>2,好书推荐、趣味书签设计比赛等活动更是将自己的阅读好习惯与阅读经验推广出去。

3
以书为友,滋养童年
阅读节里,智慧4班把握每一次校级阅读活动。当著名儿童文学家秦文君老师走进月华园,他们在这场童趣与深邃并行、幽默与哲思同在的精彩讲座上与名家对话,向大师学习阅读写作技能;主题征文比赛中,他们用文字记录祖国发展的历史进程,用语言描绘美丽中国梦,抒发爱党、爱国、爱家乡的深厚感情;国庆假期,他们与新疆特克斯学校的孩子“手拉手”,共沐书香、交流文化。瞧,他们多热情!
智慧4班小月芽的心中已然播下了一颗爱阅读的种子,也终将受益终生。

“墨香”特色班集体
三(6)班的班主任深知只有扎实有效的搞好班级文化建设,才能使学校文化建设真正落到实处。
为此,班主任对学生进行写字强化训练,确立专一训练内容,对学生进行示范—练习——辅导——再练习,以练为中心的指导。充分利用各科书面作业对学生进行规范书写教学教育,并把书写单独评分,使学生养成“动笔就不苟,逢写必规范”的良好写字习惯。对学生的优秀写字作业进行展评,让学生都以写好汉字为荣,促进写字工程的实施。



三(6)班
胡名雨同学的书法作品
三(6)班胡名雨和杜晨两位同学亲笔书写了一幅作品送给了首批援鄂机组代表成员。

“南山”班特色班集体
三(11)班依据钟南山的名字,积极创建“南山”特色班集体。希望孩子们秉承钟南山精神,树立远大理想,在学习生活中不断收获、不断成长!
班主任带着孩子们在班级组织开展“话英雄”讨论会。一起学习了钟南山、雷锋等多位英雄的事迹,孩子们纷纷为英雄们竖起了大拇指,纷纷表示要向英雄学习,力争成为一名对祖国有用的人。

班级开展了“我眼中的钟南山”英雄故事分享会,了解钟南山爷爷的英雄故事。
营造学英雄的氛围,让班级的墙面会说话。在孩子们的商量下,积极在班级文化墙开辟英雄角专栏,带领孩子积极创造,开辟多彩黑板报,过同一个生日,组织花样篮球会......

在钟南山精神的引领下,班主任积极组织开展“探秘江宁”主题系列活动,孩子们分组合作,探秘江宁70年的发展,寻访身边像钟南山爷爷那样默默付出的最美江宁人,在寻访中历练、成长,铸就自己的家国梦。

在特殊疫情的背景下,班级积极开展《责任与生命同行》线上主题活动,让孩子们了解疫情,更进一步“走进”抗疫的一线,致敬逆行者,了解抗疫英雄事迹,探寻责任的力量与意义,让孩子们在提高自我责任意识的同时,学会抗疫智慧,勇于践行自己的责任与担当。

月华战“新冠”儿童主题研究微视频展示系列活动中,孩子们录制疫情下的生活百态、人类瘟疫史的启示以及月小少年健康行等视频,传播正能量,为抗疫助力,争做抗疫小先锋。

1
爱心捐赠
在抗疫英雄精神的感召下,2020年3月23日,孩子们积极参加学校组织的开展爱心捐赠活动,为沿湖路小学等21所湖北小学募集口罩和温枪等防疫设备,通过这样的主题活动,在孩子们心中种下一颗行善良、知感恩的种子,致敬逆行英雄,牢记自己的担当。

2
寻访归来逆行者
随着湖北疫情的逐渐好转,江苏援黄石第四批医疗队员陆续返宁。2020年4月7日,在学校的组织下,孩子们积极参加寻访归来逆行英雄线上主题活动,组织部分队员们对两名逆行者妈妈做一次寻访活动,让孩子们近距离与身边的平凡英雄对话,感受他们身上的“大爱”以及勇敢无私的精神,引导孩子们致敬逆行,学好这节特殊的人生大课。

特色班集体创建是一门艺术,
妙在“随风潜入夜,润物细无声”。
班级特色文化建设以其生动活泼的形式,
积极健康的主题,
滋润着孩子们的心田,
熏陶着孩子们的心灵,
学校也将继续按照建设“小月芽创意园
特色文化建设创新型教师团队”的目标要求,
以方案设计构想为路径,
大胆创新,
积极引领全体教师
创建富有个性特点的班级文化,
构建师生共同的精神乐园。
撰稿|陈慧慧
排版|陆文婷
审核|张 琪
苏公网安备32011502010427号