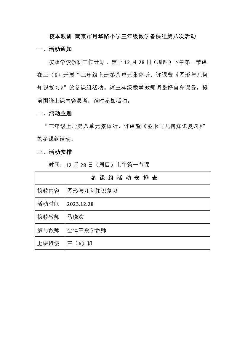
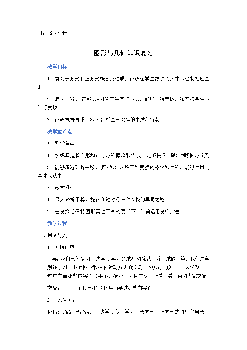
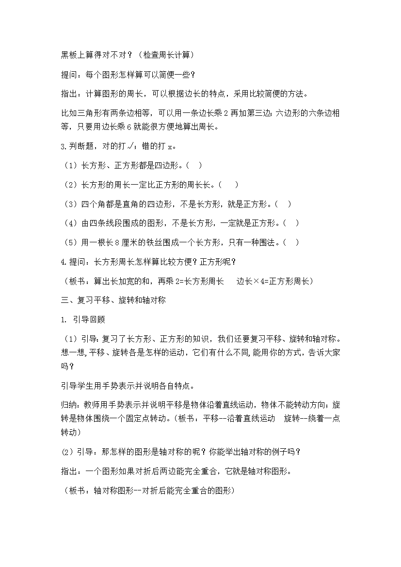
伟德可信任网站2023-2024学年第一学期三年级数学备课组活动
发布时间:2023/12/29 10:12:29 作者:马晓欢 浏览量:400次










发布时间:2023/12/29 10:12:29 作者:马晓欢 浏览量:400次










站点统计:今日访问: 4808次 | 昨日访问: 4183次 | 本月访问:116597次 | 访问总数:6141310次 | 文章总数:2752条
联系电话:52779288 邮编:211100 邮箱:njsyhlxx@163.com 地址:南京市江宁区至善路6号
CopyRight © 2018-2020 伟德vip官网 All Rights Reserved 版权所有:伟德可信任网站 管理登录
备案号:苏ICP备2021048345
苏公网安备32011502010427号
