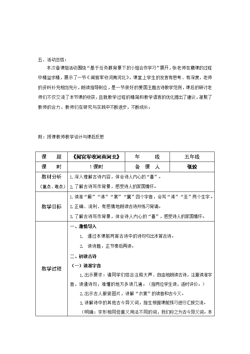
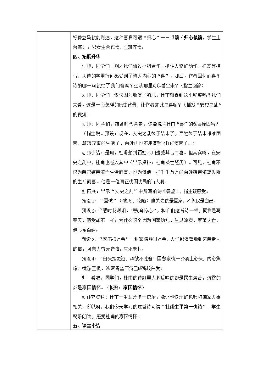
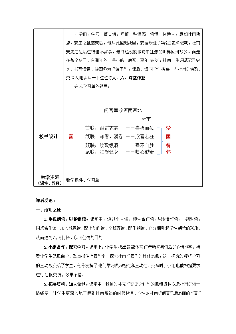
2023-2024学年第二学期伟德可信任网站五年级语文备课组活动二
发布时间:2024/4/30 17:35:41 作者:朱羽彤 浏览量:1082次













发布时间:2024/4/30 17:35:41 作者:朱羽彤 浏览量:1082次













站点统计:今日访问: 5606次 | 昨日访问: 4183次 | 本月访问:117395次 | 访问总数:6142108次 | 文章总数:2752条
联系电话:52779288 邮编:211100 邮箱:njsyhlxx@163.com 地址:南京市江宁区至善路6号
CopyRight © 2018-2020 伟德vip官网 All Rights Reserved 版权所有:伟德可信任网站 管理登录
备案号:苏ICP备2021048345
苏公网安备32011502010427号
